[C#][Unity] 내비게이션 시스템 (1) 을 보지 않으신 분이면 아래의 링크를 클릭하여 보고 와주시길 바랍니다.
https://stickode.tistory.com/870
오늘은 NavMeshLink 를 Unity 런타임중에 생성해보겠습니다.
NavMeshLink란?
Unity NavMeshLink는 Unity의 내비게이션 시스템(Navigation System)에서 사용되는 컴포넌트 중 하나로 NavMesh 상에서 경로를 지정하는 데 사용하거나 NavMeshLink 의 두개의 점 시작점과 끝점을 통하여 NavMesh 와 NavMesh 사이의 연결 된 길을 생성하는데 사용 합니다.
오늘은 NavMeshLink 를 Unity 런타임 중에 생성하여 끊어져 있는 길을 이동할 수 있는 예제를 만들어 보겠습니다
더 자세한 설명은 아래의 설명에서 확인해주세요!
https://docs.unity3d.com/560/Documentation/Manual/class-NavMeshLink.html
Unity - Manual: NavMesh Link
NavMesh building components API NavMesh Link The NavMesh Link component is not in the Unity standard install; see documentation on high-level NavMesh building components for information on how to access it. NavMesh Link creates a navigable link between two
docs.unity3d.com
NavMeshLink 를 사용하기 위해서 아래링크를 클릭하여 라이브러리를 다운로드 받아주세요
https://github.com/Unity-Technologies/NavMeshComponents/zipball/master/
다운로드 받으신 후 압축을 풀고 파일에 들어가서 Assets 에 있는 NavMeshComponents 를 유니티 프로젝트 Assets 으로 드래그하여 넣어주세요

NavMeshLInk를 사용하기 이전에 저번시간에 만들었던 장애물을 다 지우고 Plane으로 캐릭터가 건널수 없는 지형을 만들어보겠습니다.
아래와 같이 캐릭터가 움직일 수 있는 지형과 구분지을 수 있도록 색을 변경하고 Navigation 에서 Navigation Area를 Not Walkable 로 설정하고 Navigation Static 을 활성화 한 후 배이크에 들어가 Bake 를 눌러주세요

이렇게 만든 후에 Unit를 실행한다면
보시는 것과 같이 건너지 못하는 것을 확인할 수 있습니다.
이제 어떤 아이템을 먹는다면 NavMeshLink 를 생성하여 강을 건널 수 있도록 만들어볼께요
먼저 아이템을 생성해보겠습니다.
저는 Point GameObject 를 복사 붙여넣어 만들었습니다.
그리고 Inspector 하단에 있는 Add Componet 를 눌러 Rigidbody를 추가해주시고 Use Gravity 를 해제해주세요.
그리고 Box Collider 에 있는 is Trigger를 체크해주세요

그리고 Caplusle 게임오브젝트도 Rigidbody를 추가해주세요

다음으로 Hierachy 에 있는 빈공간 우클릭 후 빈 게임오브젝트를 만들어 주겠습니다. 이름은 MakeLink로 하겠습니다.

그리고 생성한 빈 게임오브젝트를 아이템이 있는 곳으로 옮겨주세요
MakeLink를 클릭한 후 AddComponent를 클릭하고 NavMeshLink 를 클릭해주세요

그러면 이렇게 Link 가 생기는 것을 볼 수 있습니다.

링크의 위치는 링크 양 끝에 네모난 포인트를 클릭하시면

이런식으로 링크의 위치를 설정할 수 있게됩니다 저는 링크를 이런식으로 배치해봤습니다.

MakeLink 게임오브젝트에 NavMeshLink 에 있는 Auto Update Position 을 체크해주고맨 위에 있는 체크박스는 해제해주세요!

그리고 아이템에 스크립트를 넣겠습니다 아이템 게임오브젝트 클릭 > Add Component > new Script 이름은 MakeLink로 하겠습니다.
그리고 캡슐을 클릭한 뒤에 이전에 적었 CapsuleMoveNav 스크립트를 이렇게 수정 해주세요
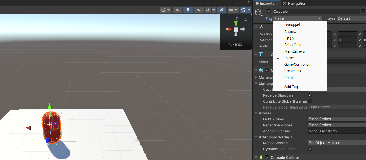
자 그리고 게임오브젝트에게 Tag 를 달아보겠습니다.
간단히 Tag에 대해서 설명하자면 게임오브젝트의 이름이라기 보단 대명사를 달아준다고 생각하면 될거같습니다.
한번 읽어보세요
https://docs.unity3d.com/Manual/Tags.html
Unity - Manual: Tags
Tags A tag is a reference word which you can assign to one or more GameObjectsThe fundamental object in Unity scenes, which can represent characters, props, scenery, cameras, waypoints, and more. A GameObject’s functionality is defined by the Components
docs.unity3d.com
저는 Capsule 에는 Player Tag를 달아줬습니다.

그리고 아이템에는 CreateLink 테그를 달아줬습니다. 링크를 추가하실때는 아레에 Add Tag... 을 눌러주세요

그리고 마지막 목적지는 Point 라고 달았습니다.

결과입니다.
왼쪽에 씬회면으로 보시면 동적으로 Link 가 생성되어 건너가는 것을 볼 수 있습니다.
'C#' 카테고리의 다른 글
| [C#][Unity] 여러 오브젝트를 합쳐 프리팹 만들기 (0) | 2023.08.23 |
|---|---|
| [C#][Unity] 더블클릭 이벤트로 오브젝트 변경하기 (0) | 2023.08.08 |
| [C#][Unity] 오브젝트 생성 위치 제한하기 (0) | 2023.07.25 |
| [C#][Unity] 내비게이션 시스템(1) (0) | 2023.07.19 |
| [C#][Unity] UI 이미지를 드래그해서 오브젝트 생성 (0) | 2023.07.11 |